Концепция АС. Эскизный проект
Министерство образования Российской Федерации
Иркутский Государственный Технический Университет
Кафедра АС
Отчёт
о лабораторной работе № 3
по дисциплине: «Проектирование автоматизированных систем
обработки информации и управления»
«Концепция АС. Эскизный проект»
Выполнил:
студент гр. АСУ-99-1
Срибный Д.В.
Проверил:
профессор кафедры АС
Михно Л.М.
Иркутск 2003 г.
Содержание отчета:
|
1. Ведомость эскизного проекта |
3 |
|
2. Пояснительная записка эскизного проекта |
3 |
|
2.1. Общие положения |
|
|
2.1.1. Наименование проектируемой АС и наименования документов, их номера и дата утверждения, на основании которых ведется проектирование АС |
3 |
|
2.1.2. Перечень организаций, участвующих в разработке системы, сроки выполнения стадий |
3 |
|
2.1.3. Цели, назначение и области использования АС |
4 |
|
2.1.4. Подтверждение соответствия проектных решений действующим нормам и правилам техники безопасности, пожаро- и взрывобезопасности |
5 |
|
2.1.5. Сведения об использованных при проектировании нормативно-технических документах |
5 |
|
2.1.6. Сведения о НИР, передовом опыте, изобретениях, использованных при разработке проекта |
5 |
|
2.1.7. Очерёдность создания системы и объём каждой очереди |
5 |
|
2.2. Описание процесса деятельности |
6 |
|
2.3. Основные технические решения |
|
|
2.3.1. Решения по структуре системы, подсистем, средствам и способам связи для информационного обмена между компонентами системы, подсистем |
7 |
|
2.3.2. Решения по взаимосвязям АС со смежными системами, обеспечению её совместимости |
7 |
|
2.3.3. Решения по режимам функционирования, диагностированию работы системы |
7 |
|
2.3.4. Решения по численности, квалификации и функциям персонала АС, режимам его работы, порядку взаимодействия |
7 |
|
2.3.5. Сведения об обеспечении заданных в техническом задании (ТЗ) потребительских характеристик системы (подсистем), определяющих её качество |
8 |
|
2.3.6. Состав функций, комплексов задач реализуемых системой (подсистемой) |
8 |
|
2.3.7. Решения по комплексу технических средств, его размещению на объекте |
8 |
|
2.3.8. Решения по составу информации, объёму, способам её организации, видам машинных носителей, входным и выходным документам и сообщениям, последовательности обработки информации и другим компонентам |
9 |
|
2.3.9. Решения по составу программных средств, языкам деятельности, алгоритмам процедур и операций и методам их реализации |
10 |
|
2.4. Мероприятия по подготовке объекта автоматизации к вводу системы в действие |
|
|
2.4.1. Мероприятия по приведению информации к виду, пригодному для обработки на ЭВМ |
10 |
|
2.4.2. Мероприятия по обучению и проверке квалификации персонала |
10 |
|
2.4.3. Мероприятия по созданию необходимых подразделений и рабочих мест |
10 |
|
2.4.4. Мероприятия по изменению объекта автоматизации |
10 |
1. Ведомость эскизного проекта
|
№ |
Наименование документа |
Код документа |
Количество страниц |
Количество экземпляров |
|
1 |
Пояснительная записка |
П3 |
10 |
1 |
|
2 |
Информационно-функциональная схема |
С |
1 |
1 |
2. Пояснительная записка к эскизному проекту
2.1. Общие положения
2.1.1. Наименование проектируемой АС, наименования документов, их номера и дата утверждения, на основании которых ведется проектирование АС
Наименование проектируемой АС: Модернизация автоматизированной системы бухгалтерского учёта «Транскредитбанка».
Краткое обозначение: АСБУ «Транскредитбанка».
Наименования документов, на основании которых ведётся проектирование АСБУ «Транскредитбанка»:
Распоряжение от 20.12.2003 генерального директора «Транскредитбанка» «О разработке АСБУ».
Договор от 23.12.2003 «О модернизации системы бухгалтерского учёта «Транскредитбанка».
2.1.2. Перечень организаций, участвующих в разработке системы, сроки выполнения стадий
Заказчик АС – «Транскредитбанк». Адрес: 664065, г. Иркутск, ул.Советская, д.116.
Разработчик АС – ООО «Техресурс». Отдел Информационных Технологий. Системный администратор: Срибный Д.В.
Таблица 1. - Сроки выполнения стадий разработки АСБУ:
|
Стадия |
Этапы |
Сроки |
Исполнители |
|
Эскизный проект |
Разработка предварительных проектных решений по всей системе Разработка документации на АСБУ |
24.12.2002 – 31.01.2003 31.01.2003 – 15.02.2003 |
Срибный Д.В. |
|
Технический проект |
Разработка проектных решений по системе Разработка документации на АСБУ Разработка и оформление документации на поставку изделий комплектования АСБУ |
16.02.2003 – 28.02.2003 01.03.2003 – 15.03.2003 16.03.2003 – 30.03.2003 |
Срибный Д.В. |
|
Рабочая документация |
Разработка рабочей документации на АСБУ Разработка или адаптация программных средств |
01.04.2003 – 30.04.2003 01.05.2003 – 30.09.2003 |
Срибный Д.В. |
|
Ввод в действие |
Подготовка объекта автоматизации к вводу АСБУ в действие Подготовка персонала Комплектация АСБУ поставляемыми изделиями Пуско-наладочные работы Проведение предварительных испытаний Проведение опытной эксплуатации Проведение проверочных испытаний |
01.10.2003 – 31.10.2003 01.11.2003 – 30.11.2003 01.12.2003 – 31.12.2003 03.01.2003 – 30.01.2003 01.02.2004 – 15.02.2004 16.02.2004 – 28.02.2004 01.03.2004 – 01.04.2004 |
Срибный Д.В. |
|
Сопровождение АСБУ |
Выполнение работ в соответствии с гарантийным обслуживанием Послегарантийное обслуживание |
01.04.2004 – 01.04.2004 по согласованию с заказчиком |
Срибный Д.В. |
2.1.3. Цели, назначение и области использования АС
Цели: модернизация автоматизированной системы бухгалтерского учета позволит:
уменьшения затрат времени на обработку информации (ввод, обработка информации);
улучшения качества контроля и учета обрабатываемой информации;
повышение эффективности работы предприятия.
Назначение АС:
отражение финансово-экономической деятельности;
получение общих или детализированных данных по итогам работы;
определение тенденций изменения важнейших показателей;
точный и полный анализ данных;
формирование бухгалтерской отчётности.
2.1.4. Подтверждение соответствия проектных решений действующим нормам и правилам техники безопасности, пожаро- и взрывобезопасности и т.п.
Разрабатываемые проектные решения соответствуют действующим нормам и правилам техники безопасности и пожаробезопасности.
Проектные решения разрабатываются в соответствии с требованиями, указанными в следующих документах:
Сан ПиН 2.22.542–96 «Гигиенические требования к видео дисплейным терминалам, к персональным электронно-вычислительным машина машинам и организации вычислительной работы».
Пожарная безопасность зданий и сооружений регламентируется 2 основными документами: СНиП 21.01-97 и НПБ-95.
Инструкция по технике безопасности.
2.1.5. Сведения об использованных при проектировании нормативно-технических документах
Использованные нормативно-технические документы:
Отчет о проведении предпроектного обследования.
Схема организационной структуры.
Функциональная структура.
Схема информационных потоков.
Схема комплекса технических средств.
Техническое задание на АСБУ.
ГОСТы на ИТ и АСБУ.
2.1.6. Очерёдность создания системы и объём каждой очереди
АСБУ создается в одну очередь.
2.2. Описание процесса деятельности (Концепция АС)
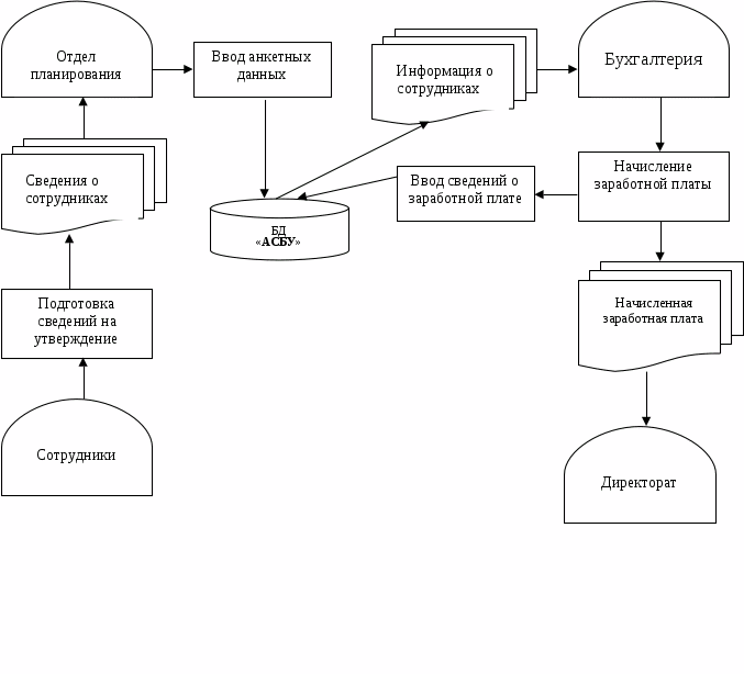
Рис.1. Информационно-функциональная схема

Информационно – функциональная схема на рис.1. отражает процесс создания исходящего документа (коммерческое предложение, запрос, счет и др.). Сотрудники готовят сведения, затем согласовывают его с отделом планирования. Отдел планирования вносит анкетные данные в БД. Бухгалтерия запрашивает информацию о сотрудниках и начисляет заработную плату. Сведение о заработной плате отправляет в директорат и заносят в архив или базу данных.
2.3. Основные технические решения
2.3.1. Решения по структуре системы, подсистем, средствам и способам связи для информационного обмена между компонентами системы и подсистем
Система АСБУ представляет собой совокупность автоматизированных рабочих мест (АРМ), связанных между собой с помощью ЛВС, работающую в едином формате данных.
В состав АСБУ входят следующие автоматизированные рабочие места:
АРМ главного бухгалтера;
АРМ бухгалтера;
АРМ кредитного инспектора;
Информационный обмен между АРМами устанавливается средствами ЛВС. Обмен данными обеспечивается за счёт оперативного доступа к единой базе данных.
2.3.2. Решения по взаимосвязям АС со смежными системами, обеспечению её совместимости
Обмен информацией между АСБУ и смежными системами реализовывается путём передачи данных по телефонной линии (факс) или электронной почте. Для обмена информацией используются единая система кодирования, классификаторы, совместимое информационное обеспечение.
2.3.3. Решения по режимам функционирования, диагностированию работы системы
Работа АСБУ должна поддерживаться постоянно, так как «Транскредитбанк» состоит из филиалов, работающих в разных часовых поясах. Поэтому существует необходимость непрерывного приема информации на факс и почтовый сервер.
Диагностирование АСБУ осуществляется путем установления и изучения признаков, характеризующих состояние системы, для предсказания возможных отклонений и предотвращения нарушений нормального режима ее работы.
2.3.4. Решения по численности, квалификации и функциям персонала АС, режимам его работы, порядку взаимодействия
Персонал АСБУ должен состоять из следующих работников:
Главный бухгалтер;
Бухгалтер;
Кредитный инспектор;
Инженер по обслуживанию ПЭВМ.
Весь персонал имеет высшее образование. Специалисты АСБУ помимо должностных обязанностей, описанных в должностных инструкциях, должны обладать навыками работы с ПК на пользовательском уровне. Кредитный инспектор, организующий процесс приема и увольнения персонала, должен владеть следующими навыками:
навыками работы с ПК, а именно с ОС Windows, с пакетом прикладных программ Office, а так же работы в Интернете.
опыт работы с реляционными базами данных, свободно пользоваться СУБД Access.
высокая скорость письма.
Инженер по обслуживанию ПЭВМ отвечает за комплекс технических средств и исправную работу локальной сети. Он должен устранять сбои системы, следить за сохранностью информации (делать резервные копии файлов, делать антивирусные проверки), контролировать доступ к данным, устранять технические неполадки.
Режим работы персонала в коллективном договоре: 5 дневная рабочая неделя, рабочий день: с 900 до 1800 , перерыв на обед: с 1300 до 1400.
2.3.5. Сведения об обеспечении заданных в техническом задании (ТЗ) потребительских характеристик системы (подсистем), определяющих её качество
Качество работы АСБУ достигается за счет надежного функционирования обеспечивающих подсистем, рационально организованной работы функциональных подсистем, квалификации сотрудников, высокой степени защиты системы от негативных воздействий.
Требования к обеспечивающим подсистемам описаны в техническом задании на АСБУ. Сведения о квалификации сотрудников АСБУ изложены в пункте 2.3.4.
Защита АСБУ осуществляется в соответствии с нормативно-техническими документами, при этом соблюдаются все правила организации хранения и использования информации.
2.3.6. Состав функций, комплексов задач реализуемых системой (подсистемой)
При работе с АСБУ сотрудниками реализуются следующие функции и задачи:
Соблюдение технологии обработки бухгалтерской информации;
Контроль за соблюдением порядка оформления первичных и бухгалтерских документов;
Обеспечение составления баланса и оперативных сводных отчетов о доходах и расходах средств вкладчиков;
Передача информации между сотрудниками;
Проведение проверки паролей доступа;
Занесение информации в базу данных;
2.3.7. Решения по комплексу технических средств, его размещению на объекте
Главный бухгалтер:
ПЭВМ: Pentium – 3 (800 MHz);
ОС: Windows 2000 Professional;
ПО: MS Office XP, 1С Бухгалтерия;
Принтер HP LaserJet 1100;
Телефон-факс;
Кредитный инспектор:
Телефон;
ПЭВМ: Intel Celeron (1100 MHz);
ОС: Windows 2000 Professional;
ПО: MS Office XP;
Бухгалтер:
ПЭВМ: Pentium – 3 (800 MHz);
ОС: Windows 2000 Professional;
ПО: MS Office XP;
Принтер: HP DeskJet 1220.
Расположение технических средств на объекте осуществляется в соответствии с СанПиН 2.2.2.542-96 «Гигиенические требования к видеодисплейным терминалам, ПЭВМ и организации работы».
2.3.8. Решения по составу информации, объёму, способам её организации, видам машинных носителей, входным и выходным документам и сообщениям, последовательности обработки информации и другим компонентам
В системе реализована АСБУ информационная база, в состав которой входят:
нормативные и справочные данные;
текущие сведения о состоянии процесса рынка предоставления банковских услуг;
текущие сведения, поступающие извне системы;
накапливаемые учётные и архивные сведения, необходимые для планирования и развития системы.
Сбор информации осуществляется путём её занесения в базу данных.
Передача данных в системе АСБУ осуществляется с помощью коммуникационного оборудования.
Данные в системе представлены как на машинных носителях, так и на бумаге.
Для сохранности информации используют копии на машинных носителях, которые постоянно обновляют и хранят данные в соответствии с требованиями хранения машинных носителей. Для восстановления данных в случаях частичной или полной потери информации предусмотрены процедуры резервирования и архивирования. Переносные носители информации и запасные комплектующие хранятся в специально отведенных для этого местах.
2.3.9. Решения по составу программных средств, языкам деятельности, алгоритмам процедур и операций и методам их реализации
Предварительный состав Программного обеспечения изложен в п. 2.3.7. Полный пакет программ MS Office полностью обеспечивает специалистов необходимыми программными средствами. На рабочей станции бухгалтера установлен 1С: Бухгалтерия для ведения финансовой отчетности о деятельности Коммерческого Центра.
2.4. Мероприятия по подготовке объекта автоматизации
к вводу системы в действие
2.4.1. Мероприятия по приведению информации к виду, пригодному для обработки на ЭВМ
Упорядочение потоков информации.
Определение состава входной и выходной информации.
Сбор исходной информации для переноса на машинные носители.
Определение источников переводимой информации.
Формирование машинной базы данных.
2.4.2. Мероприятия по обучению и проверке квалификации персонала
Обучение сотрудников правильному использованию технических средств, применяемых в АСБУ.
Обучение сотрудников правильной работе с операционными системами Windows 98/ME/XP и с офисными программами (Word XP, Excel XP, Access XP).
Обучение сотрудников принципам работы c реляционными базами данных.
Мероприятия по проверке квалификации персонала:
Собеседование и тестирование при приёме на работу.
Аттестация квалификации сотрудников каждый год.
2.4.3. Мероприятия по созданию необходимых подразделений и рабочих мест
После внедрения АСБУ структура предприятия изменится за счет введения должности инженера по обслуживанию ПЭВМ.
2.4.4. Мероприятия по изменению объекта автоматизации
Изменение технической базы (установка новых технических средств).
Изменение программной базы (обновление программного обеспечения).