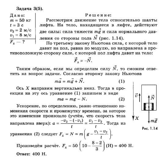
Решения домашних заданий по физике 10 класс Мякишев Г.Я. zadacha3(5) упражнение (с ответами на вопросы)


Решебник: (с ответами на вопросы)
Дисциплина: Физика
Класс: 10 класс
Автор: Мякишев Г.Я. Год издания: 2009-2013

Перейти к упражнению

zadacha1(2) zadacha2(4)zadacha1 zadacha2zadacha1 zadacha2(3) zadacha3(4)zadacha1 zadacha2(5) zadacha3(6)zadacha1 zadacha2zadacha1 zadacha2(4) zadacha3(5) zadacha4(6) zadacha5(8) zadacha6(10)zadacha1 zadacha2(3) zadacha3(4)zadacha1 zadacha2(3) zadacha3(4) zadacha4(6)zadacha1(2) zadacha2(3) zadacha3(5) zadacha4(7) zadacha5(9)zadacha1(4) zadacha2(5) zadacha3(6) zadacha4(7) zadacha5(8)zadacha1 zadacha2 zadacha3 zadacha4 zadacha5(6) zadacha6(7) zadacha7(8) zadacha8(10) zadacha9(11) zadacha10(12)zadacha1 zadacha2 zadacha3(5) zadacha4(6)zadacha1(2) zadacha2(3) zadacha3(4) zadacha4(6) zadacha5(7) zadacha6(9) zadacha10(5) zadacha7(10) 8(11) 9(12)zadacha1(2) zadacha2(3) zadacha3(4) zadacha4(7)zadacha1 zadacha2(3) zadacha3(4) zadacha4(5) zadacha5(6) zadacha6(7) zadacha7(9) zadacha8(11) zadacha9(12) zadacha10(14) zadacha11(15) zadacha12(16)zadacha1(2) zadacha2(4) zadacha3(5) zadacha4(6)zadacha1 zadacha2 zadacha3 zadacha4 zadacha5 zadacha6 zadacha7 zadacha8 zadacha9zadacha1 zadacha2 zadacha3zadacha1 zadacha2 zadacha3 zadacha4 zadacha5 zadacha6 zadacha7 zadacha8 zadacha9 zadacha10zadacha1 zadacha2 zadacha3 zadacha4 zadacha5 zadacha6 zadacha7 zadacha8 zadacha9