Решения домашних заданий по физике 10 класс Касьянов В.А. 4 упражнение


Дисциплина: Физика
Класс: 10 класс
Автор: Касьянов В.А. Год издания: 2003-2006

Перейти к упражнению

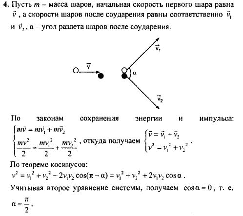
1-51-51-51-51-51-51-51-51-51 2 3 4 51-51 2 3 4 51-51-51 2 3 4 51-51-51 2 3 4 51-51 2 3 4 51-51 2 3 4 51-51-51-51 2 3 4 51-51-51 2 3 4 51-51 2 3 4 51-51 2 3 4 51-51 2 3 4 51-51 2 3 4 51-51 2 3 4 51-51 2 3 4 51-51 2 3 4 51-51 2 3 4 51-51 2 3 4 51-51 2 3 4 51-51 2 3 4 51-51 2 3 4 51-51 2 3 4 51-51 2 3 4 51-51 2 3 4 51-51 2 3 4 51-51 2 3 4 51-51-51-51 2 3 4 51-51 2 3 4 51-51 2 3 4 51-51 2 3 4 51-51-51 2 3 4 51-51 2 3 4 51-51 2 3 4 51-51 2 3 4 51-51 2 3 4 51-51 2 3 4 51-51 2 3 4 51-51 2 3 4 51-51 2 3 4 51-51 2 3 4 51-51 2 3 4 51-51-51-51-51 2 3 4 51-51 2 3 4 51-51-51 2 3 4 51-51 2 3 4 51-51 2 3 4 51-51-51-51 2 3 4 51-51-51 2 3 4 51-51 2 3 4 51-51 2 3 4 51-51 2 3 4 51-51-51 2 3 4 51-51 2 3 4 51-51 2 3 4 51-51 2 3 4 51-51-51 2 3 4 51-51 2 3 4 51-51 2 3 4 51-51-51 2 3 4 51-51-51-51-51 2 3 4 51-51 2 3 4 5