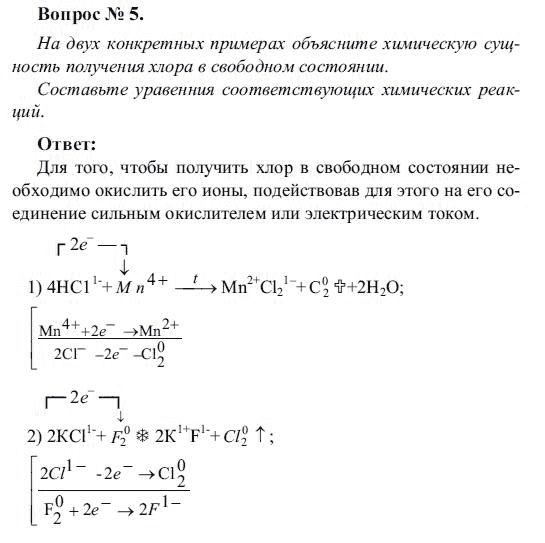
Решения домашних заданий по химии 8 класс Рудзитис Г.Е., Фельдман Ф.Г. 5 упражнение


Дисциплина: Химия
Класс: 8 класс
Автор: Рудзитис Г.Е., Фельдман Ф.Г. Год издания: 1999

Перейти к упражнению

1 2 3 4 5 6 7 8 9 10 111 2 3 4 5 6 7 8 9 10 11 121 2 3 4 5 6 7 8 9 10 111 21 2 4 5 6 7 8 9 10 11 121 21 2 3 4 5 6 7 8 9 10 11 12 13 14 15 16 17 18 191 2 3 4 5 6 7 9 121 2 31 2 3 4 5 6 7 8 9 10 11 12 131 21 2 31 21 2 3 4 5 61 2 3 41 2 3 4 5 6 7 8 92 5 61praktichyeckayarabota41 21 2 3 4 5 61 2 3 41 2 3 4 5 6 71 21 2 3 4 5 6 7 8 9 101 2 3 41 2 3 4 5 6 7 81 31 2 31 2 3 4 5 61 2 3 4 5 71 21 2 3 5 6 71 2 3 4voproc(zadacha) 1 2 4 61 21 2 3 4 5 6 8 91 2 3 4 51 2 3 4