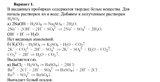
Решения домашних заданий по химии 9 класс Габриелян О.С. variant1 упражнение


Дисциплина: Химия
Класс: 9 класс
Автор: Габриелян О.С. Год издания: 2004-2011

Перейти к упражнению

1 2 3 4 5 6 71 2 3 4 5 6 71 2 3 41 2 3 4 5 61 2 31 2 3 4 51 2 3 41 2 3 4 5 6 71 2 3 4 5 61 2 3 4 5 61 2 3 4 51 2 3 4 5 6 71 2 3 4 5 6 7 81 2 3 4 5 6 7variant1 variant2 variant3zadaniye1 zadaniye2 zadaniye3 zadaniye4 zadaniye5zadacha1 variant1 zadacha2 variant2 variant3 zadacha3 variant4 zadacha41 2 3 4 5 61 2 3 4 5 61 2 3 4 51 2 3 4 5 6 71 2 3 41 2 3 4 5 6 71 2 3 4 5 6 7 81 2 3 4 51 2 3 4 5 6 7 81 2 3 4 51 2 3 4 5 6 7 8 9 101 2 3 4 51 2 3 4 5 6 71 2 3 4 5 6 71 2 3 4 5 6 7 81 2 3 4 5 6 71 2 3 4 5 6zadacha1 zadacha2 zadacha3 zadacha4 zadacha5 zadacha6 zadacha7 zadacha8zadacha1 zadacha2 zadacha3 zadacha4 zadacha5 zadacha6variant1 variant21 2 3 4 5 61 2 3 4 51 2 3 4 5 61 2 3 4 51 2 31 2 3 41 2 3 41 2 3 4 5 61 2 3 4 5