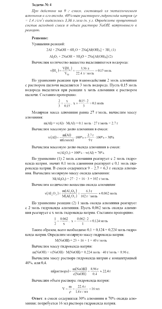
Решения домашних заданий по химии 11 класс Рудзитис Г.Е., Фельдман Ф.Г. zadacha№4 упражнение


Дисциплина: Химия
Класс: 11 класс
Автор: Рудзитис Г.Е., Фельдман Ф.Г. Год издания: 2000

Перейти к упражнению

voproc№1 voproc№2 voproc№3 voproc№4 voproc№5 voproc№6 voproc№7 voproc№8 voproc№9 voproc№10 voproc№11 voproc№12 voproc№13voproc№1 voproc№2 voproc№3 voproc№4 voproc№5 voproc№6 voproc№7 voproc№8 voproc№9voproc№1 voproc№2 voproc№3 voproc№4 voproc№5 voproc№6 voproc№9 voproc№10 voproc№11 voproc№12 voproc№7-8voproc№1 voproc№2 voproc№3 voproc№4 voproc№5 voproc№6 voproc№7 voproc№8 voproc№9 voproc№10 voproc№11 voproc№12 voproc№13 voproc№14 voproc№151zadacha№1 voproc№1 voproc№2 zadacha№2 zadacha№3 voproc№6 voproc№7 voproc№8 voproc№9 voproc№10 voproc№11 voproc№4-5zadacha№1 voproc№1 zadacha№2 voproc№2 voproc№3 zadacha№3 zadacha№4 voproc№4 zadacha№5 voproc№5 voproc№6 voproc№7 voproc№8 voproc№9 voproc№10 voproc№11 voproc№12 voproc№13 voproc№14 voproc№15 voproc№16 voproc№17 voproc№18 voproc№19 voproc№20zdacha1 voproc№1 voproc№2 zdacha2 voproc№3 voproc№4 voproc№5 voproc№6 voproc№7 voproc№8zadacha№1 voproc№1 zadacha№2 voproc№2 zadacha№3 voproc№3 voproc№4 voproc№5 voproc№6 voproc№7 voproc№8 voproc№9 voproc№10zadacha№1 voproc№1 zadacha№2 voproc№2 zadacha№3 voproc№3 zadacha№4 voproc№4 voproc№5 voproc№6 voproc№7 voproc№8 voproc№9 voproc№10 voproc№11 voproc№12 voproc№13 voproc№14 voproc№15