Решения домашних заданий по алгебре 11 класс Муравин, Муравина 343 упражнение


Дисциплина: Алгебра
Класс: 11 класс
Автор: Муравин, Муравина

Перейти к упражнению

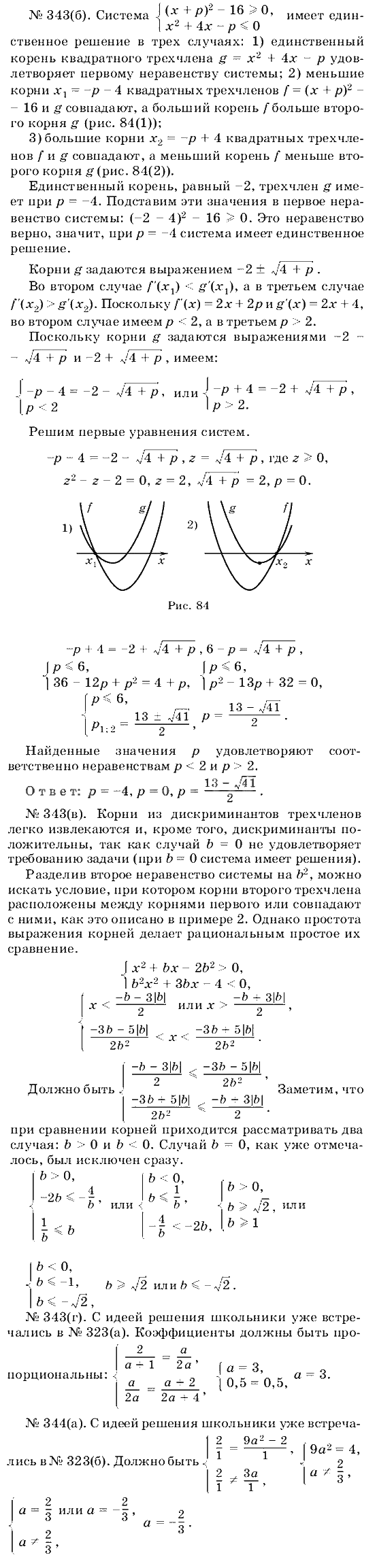
1 2 3 41 2 3 4 5Гл. 3 п. 9 Гл. 4 п. 13Гл. 1 п. 1 Гл. 1 п. 2 Гл. 2 п. 4 Гл. 2 п. 6 Гл. 3 п. 10 Гл. 3 п. 11 Гл. 3 п. 7 Гл. 3 п. 8 Гл. 3 п. 9 Гл. 4 п. 12 Гл. 4 п. 13 Гл. 5 п. 14 Гл. 5 п. 15 Гл. 6 п. 18Гл. 3 п. 10 Гл. 3 п. 11 Гл. 3 п. 7 Гл. 4 п. 13 Гл. 5 п. 14 Гл. 5 п. 15Гл. 1 п. 1 Гл. 1 п. 2 Гл. 2 п. 6 Гл. 3 п. 11 Гл. 3 п. 7 Гл. 3 п. 9 Гл. 4 п. 13 Гл. 5 п. 14 Гл. 6 п. 18 Гл. 6 п. 19 Гл. 6 п. 201 2 3 8 11 17 23 25 28 30 32 33 34 35 49 50 51 52 55 56 58 60 61 66 67 68 69 70 71 73 75 79 82 91 94 96 99 100 101 105 107 108 109 110 113 117 120 125 126 127 132 133 138 139 142 144 145 146 149 150 151 152 155 162 163 169 170 171 173 175 180 181 182 185 188 189 190 192 193 194 195 198 199 202 203 204 207 209 212 213 220 221 223 225 238 239 241 242 244 246 247 249 250 253 254 255 256 257 260 261 264 265 268 270 271 272 274 275 276 277 278 279 281 282 283 286 287 288 289 290 291 293 294 295 296 300 301 302 303 304 305 306 307 308 309 310 311 313 314 315 316 317 318 319 320 322 323 324 325 326 327 328 329 331 339 340 342 343 344 345 346 347 349 350 351 352 353 354 355 356 357 359 360 361 362 363 364 365 366 367 368 369 370 371 372 373 374 375 376 377 378 379 380 381 382 383 384 385 386 387