Решения домашних заданий по алгебре 8 класс Макарычев Ю.Н., Жохов В.И., Миндюк Н.Г. 1 упражнение


Дисциплина: Алгебра
Класс: 8 класс
Автор: Макарычев Ю.Н., Жохов В.И., Миндюк Н.Г. Год издания: 2008-2011

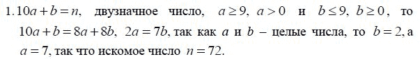
Упражнение 1

Перейти к упражнению